体坛周报全媒体原创
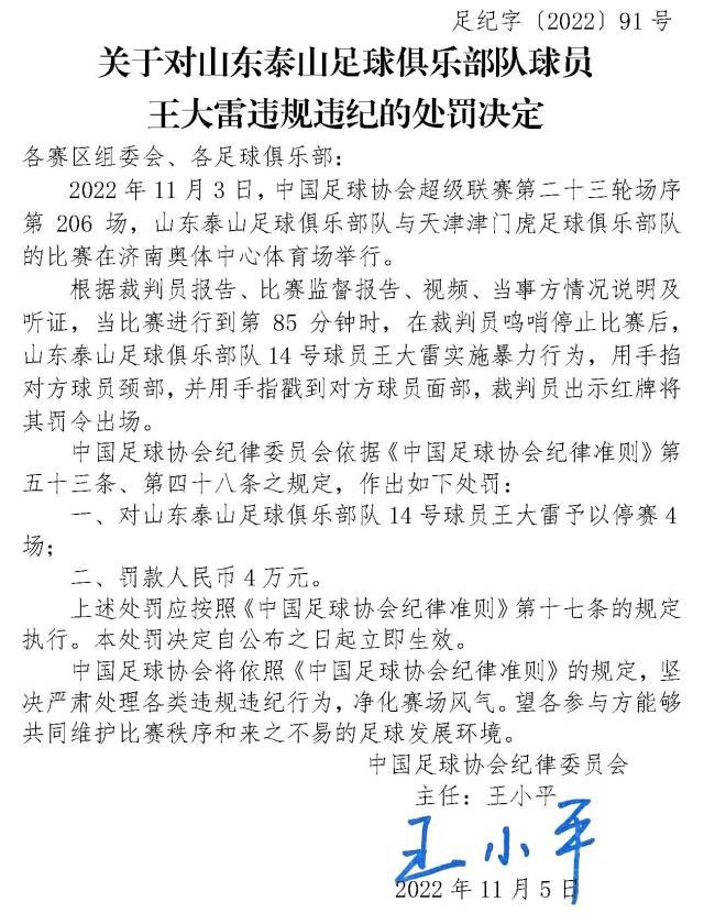
11月5日,中国足协发布处罚公告,山东泰山门将王大雷因实施暴力行为,处以停赛4场罚款4万元的处罚。
中超第23轮,鲁津之战第86分钟,孙准浩中圈接球被梅里达撞翻,随后双方随即爆发冲突,王大雷冲到事发地点用手掐梅里达脖子,梅里达第一时间吃到黄牌,裁判经过研究后,给了田依浓、孙准浩黄牌,并将王大雷直接红牌罚下。
kaiyun-水庆霞:对阵日本要享受比赛 希望队员能更加自信
开云体育入口-邱彪:一直有布置给陈林坚的战术,和大家强调要有意识看他
开云-BBC:西汉姆联即将签下富勒姆边锋特劳雷,转会费约200万英镑
开云体育入口-【观察】CJ加盟令鹈鹕发生质变 黑马正在诞生中?
开云体育入口-穆雷连续五站止步第二轮 这次伦德尔还能救他吗?
王奕博全场出战15分钟,投篮1中0得到1分0篮板0助攻
开云-马刺继续拉开与湖人差距 附加赛前景已是康庄大道
开云官网-【掌故】弃皇马吃意甲回头草,卡佩罗当年有多蠢?